郑州西区中医院(河南省中医院西区医院)欢迎您!
设为首页
加入收藏
手机站
7*24小时服务热线:
0371-86185222
网站首页
郑州西区中医院开诊五周年庆典
医院概况
基本概况
医院院徽
医院文化
所获荣誉
大型设备
招聘英才
新闻中心
医院新闻
通知公告
健康讲堂
媒体看我院
教学视频
图说中医
节气养生
案例展示
科室导航
内科类
外科类
妇产&儿科
综合类
五官
中医特色类
中医特色
中医养生
中药膏方
中医膳食
中医药条例
教学科研
体检中心
党建专栏
党建园地
网上党课
社会活动
职工之家
找大夫
专家坐诊表
专家坐诊表
就诊流程
预约挂号
来院路线
电话查询
医保服务
停诊通知
满意度调查
标签
急诊科丁光甫
灭火器使用方法
运动
心脑血管病
天麻钩藤羹
腿痛
首页
新闻中心
医院新闻
新闻中心
医院新闻
通知公告
健康讲堂
媒体看我院
教学视频
图说中医
节气养生
案例展示
医院新闻
孩子语言表达能力明显落后于同龄儿童,应该如何干预和引导?
2024-08-23 10:20
2791
浏览
当我们发现别的孩子能说词语了,我的孩子还不怎么开口;别的孩子能说句子了,我的孩子说词语还较困难;或者别的孩子能够叙述一件事情的前因后果了,但是我的孩子还只是说简单句子;再或者孩子表达能力尚可,但是发音含糊不清
.....
说明孩子语言表达能力落后于同龄儿,这是因为孩子存在
语言发育迟缓
。需要进行
语言治疗
,给孩子一些专业的干预和引导。
语言发育迟缓的表现有哪些呢?
1.词汇量缺乏,如:当需要某个物品时,说不出物品名称,用手指物来表达需求,或者通过叫喊、发出嗯嗯啊啊的声音来达到目的
2.表达能力差,沟通困难,如:只会用简单句表达,不能交朋友,无法顺利沟通,听不懂指令,不会回答问题
3.
发音不清,如:
gege
说成
dede
,
dudu
说成
gugu
,
feiji
说成
heiji
4.
词语组合困难,如:妈妈洗葡萄,只说洗或者只说妈妈洗、洗葡萄
...
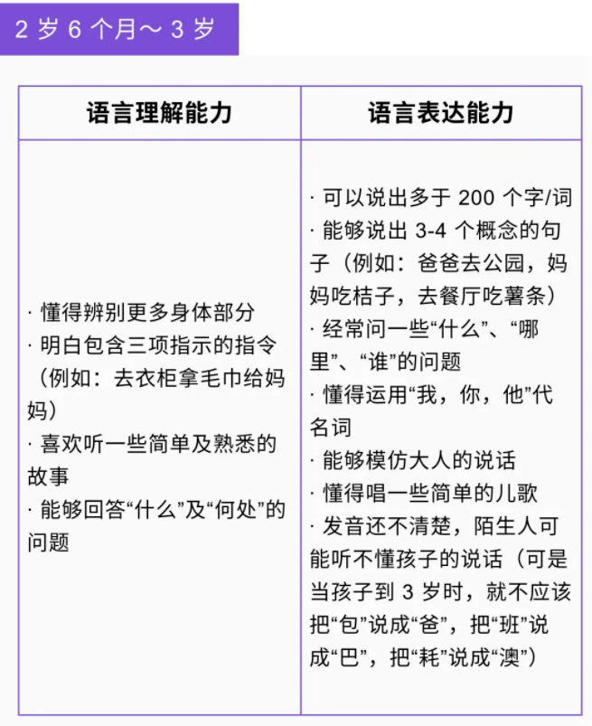
家长可根据以下语言发育的里程碑对照表,进一步了解孩子的语言发育过程
孩子的语言发育分为语言理解和语言表达两个方面,理解的发展比表达更早一步,在具有一定的语言理解能力的基础上进一步发展表达能力。
治疗师给家长的居家干预指导:
1.增加与孩子的游戏互动,将学习内容融入到游戏中,创造语言交流机会,激发孩子的表达欲望
2.保持轻松愉快的家庭氛围,与孩子保持沟通,多给孩子进行示范性表达,营造语言氛围
3.
增加多种不同的感觉输入,如
;
视听触觉、前庭、本体觉;感觉是认知的前提
4.减少电子产品的接触时间,增加面对面和孩子玩耍的时间
5.围绕孩子的兴趣点进行互动,减少问句和代词的使用,多使用陈述性的句子、描述性的句子。
不过,当你发现孩子语言发育落后了,除了在家更多的陪孩子玩,同时也要及时到医院相关科室就诊,在医生的指导下进行对应的评估与检查,以免错过最佳的语言发育和干预时机。
文/图:儿科
分享:
上一篇:
这堂课,现场收获掌声无数......
下一篇:
关爱女性健康,从认识HPV开始!!!
相关内容
《黑神话悟空》炸裂登场,究竟是哪位“天命人”的“六根”破了防!?
名医堂·坐诊专家!你想找的名医这里都有
守护安全 “救”在身边
剧咳、痰粘难咳,发烧,肺炎难治?巧用纤纤支气管镜,速速好转!
HPV疫苗特惠来袭,接种三针立减一针,健康无忧更实惠!!!
郑州西区中医院(河南省中医院西区医院) 版权所有 © 2019-2024 Inc.
豫ICP备20001837号-3
豫ICP备20001837号-1
网站地图
Tags标签
分享按钮
在线留言
返回顶部
分享按钮
map